氯消毒應用于飲用水消毒處理已有100多年的歷史,是目前飲用水廠比較常見的消毒技術. 然而自從20世紀70年代Rook首先發現飲用水氯消毒后有副產物三鹵甲烷(THMs)生成,多種DBPs陸續被檢出,例如鹵乙酸、 鹵乙腈、 鹵代醛、 鹵代酮、 鹵代硝基甲烷等,還有多種非鹵代DBPs,如亞硝胺類等. 有研究表明,大多數DBPs會導致飲用水的“致癌、 致畸、 致突變”的風險明顯增加,還可能誘導致病菌產生抗生素抗性基因,對人類健康和生態安全造成威脅,使得氯消毒的安全性受到了廣泛關注. 為了消除或減少氯消毒過程中產生的DBPs,人們先后研究了臭氧、 紫外線、 二氧化氯等替代消毒技術,然而這些消毒技術都存在局限性,如臭氧、 二氧化氯消毒工藝中仍具有DBPs生成的風險,臭氧和紫外消毒不具備持久的殺菌能力等. 因此,探尋更能保障飲用水安全的新型消毒劑也成為近些年的研究熱點.
單過硫酸氫鉀復合粉(oxone,2KHSO5·KHSO4·K2SO4)是一種新型的過氧化物消毒劑,其中的活性成分和氧化勢能來源為單過硫酸氫鉀(KHSO5,Peroxymonosulfate,PMS),復合粉中同時輔以氯化鈉和表面活性劑等成分. 單過硫酸氫鉀復合粉溶于水后可釋放包括小分子自由基、 新生態氧在內的多種活性物種,能夠破壞微生物的細胞膜通透性屏障[22]; PMS可被核酸中鈣、 鐵等金屬離子活化而產生自由基,使DNA 的磷酸二酯鍵斷裂,干擾DNA和RNA的合成[23]; 能氧化病原體,使得菌體蛋白質變性凝固,從而殺滅病原微生物. 單過硫酸氫鉀復合粉對細菌、 真菌、 病毒等多種致病微生物具有較強的殺滅作用[25],實際消毒使用的水溶液毒性較低,已在歐美多個國家上市. 然而目前對單過硫酸氫鉀復合粉用于飲用水消毒的安全性的研究尚少,Sánchez-Fortún 等考察了包括單過硫酸氫鉀復合粉在內的幾種藥劑作為冷卻水系統消毒劑時的遺傳毒性,發現單過硫酸氫鉀復合粉在試驗條件下的遺傳毒性較低.
本文對單過硫酸氫鉀復合粉在消毒過程中的DBPs生成風險和遺傳毒性進行研究,以北京田村山凈水廠進水和活性炭濾池出水作為試驗用水,對水樣經單過硫酸氫鉀復合粉消毒后生成的DBPs進行定性分析,比較了單過硫酸氫鉀復合粉和氯消毒的DBPs生成量,并通過umu試驗對水樣消毒后的遺傳毒性變化進行測試.
1 材料與方法
1.1 實驗方法
試驗水樣為北京田村山凈水廠的進水(原水)和活性炭濾池出水(炭后水). 水樣收集后2 h內運送至實驗室,并立即采用0.45μm濾膜過濾去除懸浮物. 水樣在投加一定劑量的單過硫酸氫鉀復合粉后置于密閉棕色試劑瓶中,在室溫條件下進行消毒反應,反應時間為24 h,結束后加入適量硫代硫酸鈉溶液(2 500 mg·L-1)終止消毒反應. 將投加復合粉前后的水樣進行固相萃取,吸附柱為HLB柱(500 mg,6 mL,美國OASIS),以5 mL甲醇和5 mL純水活化,以3 mL二氯甲烷和3 mL乙酸乙酯作為淋洗液進行富集. 洗脫液經氮吹濃縮后進行GC/MS定性分析.
在DBPs生成量測定和umu測試中,一組試驗以單過硫酸氫鉀復合粉作為消毒劑,另一組試驗則投加次氯酸鈉(氯消毒)作為對比. 向水樣分別投加一定劑量的單過硫酸氫鉀復合粉和次氯酸鈉進行消毒反應,采用液相微量萃取-氣相色譜法測定消毒后三鹵甲烷(THMs)和鹵乙酸(HAAs)的生成量.
同樣取田村山水廠原水和炭后水,水樣過濾后分別投加單過硫酸氫鉀復合粉和次氯酸鈉,加入硫代硫酸鈉溶液終止反應后用鹽酸調節水樣pH至2.0±0.1,再進行固相萃取. 萃取后的洗脫液用氮氣吹干,用二甲基亞砜(DMSO)溶解定容,進行umu遺傳毒性測試. umu測試選用鼠傷寒沙門氏菌TA1535/pSK1002菌株,由日本東京藥科大學提供. 本試驗以4-硝基喹啉-1-氧化物(4-nitroquinoline-1-oxide,4-NQO)作為陽性對照.
1.2 實驗試劑
單過硫酸氫鉀復合粉,由成都潤興消毒藥業有限公司提供; 次氯酸鈉水溶液(有效氯濃度≥5%,化學純)、 硫代硫酸鈉(分析純)、 鹽酸(分析純),由國藥提供; 試驗中所用有機溶劑甲醇、 甲基叔丁基醚(MtBE)、 正己烷、 丙酮、 二氯甲烷、 乙酸乙酯等均為HPLC級,由J. T. Baker公司提供; DMSO(ACS級) 由美國Amresco公司提供;4-NQO(≥98%)、 三鹵甲烷和鹵乙酸標準物質,由Sigma-Aldrich公司提供.
1.3 主要設備
全自動固相萃取儀,DIONEX AT280; Agilent 7890A氣相色譜儀; Agilent 5975C質譜儀; 酶標儀,MD SpectraMax M5; 恒溫培養箱、 酶標板振蕩培養器、 離心機、 水浴恒溫振蕩器、 氮吹儀等.
2 結果與討論
2.1 消毒副產物定性分析
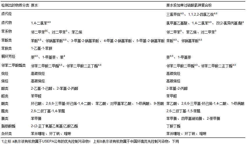
分別向原水和炭后水中投加2.0 mg·L-1單過硫酸氫鉀復合粉,消毒前后水樣中微量有機物經GC/MS分析的結果見表 1和表 2所示.
表 1 原水投加單過硫酸氫鉀復合粉前后GC/MS分析結果

表 2 炭后水投加單過硫酸氫鉀復合粉前后GC/MS分析結果

由于原水中存在的腐殖酸等難揮發大分子有機物不易通過GC/MS檢出,GC/MS分析僅限于揮發性的小分子有機物. 根據本試驗結果,原水中共檢測出32種有機物,被列入USEPA優先控制污染物名單的有7種,列入我國優先控制污染物名單的有8種. 在所有的有機污染物中,芳香族化合物(包括苯系物、 苯酚類、 苯胺類、 稠環芳烴及其他苯的衍生物)共有18種,為原水中主要的污染物類型,其次為酮類(4種)、 雜環類(3種)和鄰苯二甲酸酯類(2種). 原水投加單過硫酸氫鉀復合粉后,生成了幾種原水中沒有的鹵代烴和鹵代物,包括三氯甲烷、 1,1,2,2-四氯乙烷、 雙(2-氯異丙基)醚和氯甲基乙基醚,前三者均為USEPA公布的優先控制污染物.
由表 2結果可知,炭后水中存在的有機物種類相對原水較少,共檢測出25種有機物,其中7種被列入USEPA優先控制污染物名單,8種被列入我國優先控制污染物名單. 炭后水所含有機污染物中,芳香族化合物仍為主要污染類型,共檢出14種. 炭后水在投加單過硫酸氫鉀復合粉之后,除了本身含有的1,1,2,2-四氯乙烷、 1,4-二氯苯和雙(2-氯異丙基)醚外,又生成了DBPs三氯甲烷和三溴甲烷.
大多數DBPs具有潛在致癌、 致畸、 致突變性,對飲用水安全造成威脅. 從以上分析結果可以看出,水樣在投加單過硫酸氫鉀復合粉之后,有機污染物的組成變化不大,但仍有新的鹵代烴和鹵代物生成,使得消毒后水體具有一定的安全風險.
2.2 消毒副產物生成量測定
三鹵甲烷(THMs)和鹵乙酸(HAAs)是氯化消毒過程產生的兩類主要的DBPs,是評價DBPs致癌風險的重要指標參數[29]. 單過硫酸氫鉀復合粉中含有NaCl等輔助成分. Lente等[30]研究PMS與鹵素的反應,發現PMS可以被鹵素活化產生OX-(X為Cl、 Br 或 I). 徐蕾等[31]的試驗證實,當水中Cl-的濃度較低時,PMS即可直接與Cl-進行非自由基反應生成活性物種Cl2和HOCl,如式(1)與(2)所示. 因此當單過硫酸氫鉀復合粉溶于水時,由于復合粉中NaCl的存在,使得復合粉可以釋放一定量的次氯酸,從而具有生成鹵代DBPs的可能.

向原水和炭后水中分別投加單過硫酸氫鉀復合粉次氯酸鈉,復合粉投加量為2.0 mg·L-1,次氯酸鈉投加后其起始有效氯濃度也為2.0 mg·L-1. 水樣經消毒反應后的THMs和HAAs生成量測定結果見圖 1和圖 2.


由圖 1和圖 2可以看出,原水和炭后水投加兩種消毒劑后,水中有機物與兩種消毒劑均發生反應生成了DBPs,其中THMs和HAAs含量相對原水和炭后水有明顯上升. 原水的THMs和HAAs含量分別為1.41 μg·L-1和0.59 μg·L-1,投加2.0 mg·L-1單過硫酸氫鉀復合粉后THMs和HAAs含量提高至8.98 μg·L-1和6.72 μg·L-1,相應地投加次氯酸鈉后二者含量增至18.54 μg·L-1和22.06 μg·L-1. 對于炭后水而言,也取得了相似的試驗結果.
從本試驗結果可以看出,雖然單過硫酸氫鉀復合粉消毒過程也可產生鹵代消毒DBPs,但投加次氯酸鈉后水中的THMs和HAAs生成量是投加單過硫酸氫鉀復合粉后的生成量的2~4倍,投加單過硫酸氫鉀復合粉消毒比氯消毒后產生的DBPs更少.
2.3 遺傳毒性評估
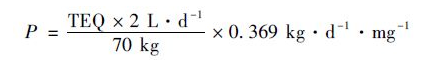
大多數關于DBPs風險的研究,是基于實驗室進行的毒理學研究來判斷的. 目前遺傳毒理學短期試驗的測試方法主要有Ames試驗、 微核試驗、 彗星試驗和umu試驗等. 本研究采用umu試驗的方法對單過硫酸氫鉀復合粉消毒過程的DBPs的遺傳毒性進行分析. 試驗測試結果以誘導率Ir值表示,以陽性物質4-NQO的等當量毒性來評價飲用水的致癌風險.
利用4-NQO對小鼠的致癌劑量效應曲線推算得到對人的劑量效應曲線,得到對人的致癌強度系數(q=0.369 kg·d-1·mg-1). 假設樣品中污染物的致癌效應與4-NQO相同,比較試驗中陽性對照和樣品的劑量效應關系曲線的斜率,得到樣品中4-NQO等當量濃度TEQ(ng·L-1),從而確定樣品的致癌風險大小. 按成年人體重70kg,每日飲水2L計算,基于umu效應致癌風險為:

式中,P為致癌風險. 當遺傳毒性效應的致癌風險為百萬分之一(即P=10-6)時,水中的遺傳毒性當量濃度TEQ(以4-NQO計,下同)為94.8 ng·L-1,本研究以此為安全風險閾值對測試結果進行評估.
向2 L過濾后的原水、 5 L過濾后的炭后水中分別投加劑量為0.1、 0.5、 1.0、 2.0 mg·L-1的單過硫酸氫鉀復合粉和起始有效氯濃度為0.1、 0.5、 1.0、 2.0 mg·L-1的次氯酸鈉,考察消毒劑投加量對遺傳毒性的影響,測試結果如下圖 3和圖 4所示.
圖 3 投加氯和單過硫酸氫鉀消毒粉后原水 遺傳毒性隨消毒劑投加量的變化

圖 4 投加氯和單過硫酸氫鉀消毒粉后炭后水遺傳毒性隨消毒劑投加量的變化

根據測試結果,原水和炭后水本身均具有一定的遺傳毒性. 投加消毒劑后,隨著消毒劑劑量的增加,除了炭后水投加氯消毒后遺傳毒性先增大隨后稍有下降,其余原水和炭后水的遺傳毒性均隨之增加. 其中原水中有機物含量和種類較多,更易于與消毒劑作用,使得原水的遺傳毒性強于炭后出水.
原水在氯的投加量達到0.5 mg·L-1時,遺傳毒性當量濃度為137.0 ng·L-1,已高于安全風險閾值(94.8 ng·L-1),隨著氯投加量的增大,遺傳毒性呈較為快速增長的趨勢. 原水中投加氯消毒后的遺傳毒性明顯高于單過硫酸氫鉀復合粉消毒,并且明顯高于安全風險閾值. 但在單過硫酸氫鉀復合粉投加量達到2.0 mg·L-1時,遺傳毒性當量濃度為127.1 ng·L-1,超過了安全閾值,說明當水樣有機物較多時,提高單過硫酸氫鉀復合粉的投加量也存在著一定安全風險.
本試驗結果表明,炭后水在氯消毒和單過硫酸氫復合粉消毒后的遺傳毒性均低于安全風險閾值,其中氯消毒的遺傳毒性高于單過硫酸氫鉀復合粉消毒。
3 結論
(1) 通過GC/MS定性分析,測試水樣在投加單過硫酸氫鉀復合粉之后,雖然有機污染物的組成變化不大,但仍有新的鹵代烴和鹵代烷生成,使得消毒后水體具有一定的安全風險.
(2) 測試水樣經氯消毒后的三鹵甲烷(THMs)和鹵乙酸(HAAs)生成量明顯高于經單過硫酸氫鉀復合粉消毒后的生成量. 單過硫酸氫鉀復合粉消毒后雖然有DBPs生成,但其含量較低,并明顯低于氯消毒.
(3) 通過umu毒性測試,水樣經氯消毒后的遺傳毒性高于經單過硫酸氫鉀復合粉消毒的遺傳毒性. 且在水樣中有機物含量較多時,氯消毒后的遺傳毒性隨消毒劑投加量的增大而上升明顯,而單過硫酸氫鉀復合粉消毒后的遺傳毒性則上升緩慢. 然而當水樣有機物較多時,較大的單過硫酸氫鉀復合粉的投加量(文中為2.0 mg·L-1)也存在著一定的安全風險.

污水處理設備聯系方式:
銷售熱線:010-8022-5898
手機號碼:186-1009-4262
污水處理欄目網址:http://www.blogstation.cn/ws/