經過處理的污水采用分點進水,進水點分別為預缺氧區、厭氧區和缺氧區,當污水中碳氮比小于4.5,碳磷比大于17時,經過處理的污水進入預缺氧區、厭氧區和缺氧區的配比為1:2:7;外回流比為75%‑100%;內回流比為200%‑250%;當污水原水中種碳氮比大于4.5,碳磷比小于17時,經過處理的污水進入預缺氧區、厭氧區和缺氧區的配比為1:4:5,外回流比為60%‑75%;內回流比為150%‑200%。該工藝根據污水原水中N和P的含量不同,對多點進水量的分配比以及內外回流比進行調節,實現各個工藝段不同的碳源需求,在保證除磷脫氮效果的同時實現降低處理能耗及成本的目的。

1.一種內部碳源優化利用的AAO污水處理工藝,其特征在于,包括如下步驟:
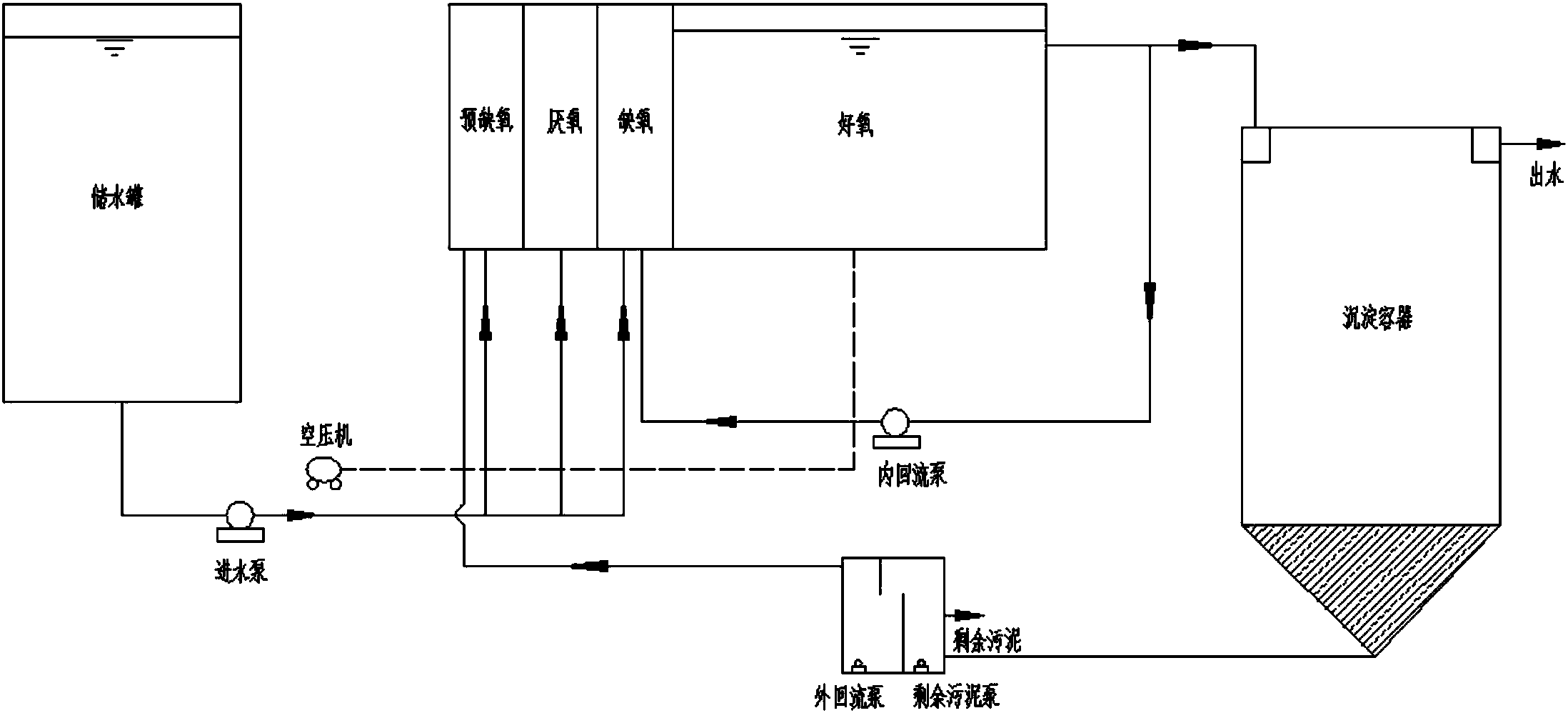
1)經過處理的污水采用分點進水,進水點分別為預缺氧區、厭氧區和缺氧區,預進入預缺氧區的污水分量和沉淀池回流的污泥首先進入預缺氧區;(2) 預缺氧區的混合液出流與預進入厭氧區的污水分量一起進入厭氧區;3)厭氧區的混合液出流與預進入缺氧區的污水分量以及好氧區回流的混合液一起進入缺氧區;4)缺氧區的混合液出流進入好氧區;5)好氧區的混合液出流部分回流至缺氧區,另一部分進入沉淀池進行泥水分離,沉淀下來的污泥全部或部分回流到預缺氧區,剩余的污泥排放,沉淀后的出水排放;
其中,當污水中碳氮比小于4.5,碳磷比大于17時,經過處理的污水進入預缺氧區、厭氧區和缺氧區的配比為1:2:7,沉淀池的污泥回流至預缺氧區的外回流比為75%-100%;好氧區的混合液回流進入缺氧區的內回流比為200%-250%;
當污水原水中種碳氮比大于4.5,碳磷比小于17時,經過處理的污水進入預缺氧區、厭氧區和缺氧區的配比為1:4:5,沉淀池的污泥回流至預缺氧區的外回流比為60%-75%;好氧區的混合液回流進入缺氧區的內回流比為150%-200%。
2.根據權利要求1所述的一種內部碳源優化利用的AAO污水處理工藝,其特征在于,當污水中碳氮比小于4.5,碳磷比大于17時,沉淀池的污泥回流至預缺氧區的外回流比為100%;好氧區的混合液回流進入缺氧區的內回流比為250%。
3.根據權利要求1所述的一種內部碳源優化利用的AAO污水處理工藝,其特征在于,當污水原水中種碳氮比大于4.5,碳磷比小于17時,沉淀池的污泥回流至預缺氧區的外回流比為75%;好氧區的混合液回流進入缺氧區的內回流比為200%。
內部碳源優化利用的AAO污水處理工藝
技術領域
本發明屬于環境保護污水處理技術領域,具體涉及一種內部碳源優化利用的AAO污水處理工藝。
背景技術
AAO污水處理工藝,是一種常用的污水處理工藝,利用微生物菌群實現除磷脫氮以及有機物的去除。主要工藝流程為厭氧區、缺氧區和好氧區3個功能段。作用分別為去除二沉池污泥中回流污泥中的硝酸鹽氮、厭氧釋放磷、利用碳源反硝化去除硝酸鹽氮使之通過氮氣形式去除、通過好氧曝氣去除有機物并將氨氮氧化成硝酸鹽氮。
目前的進水方式在反硝化脫氮時存在碳源利用不合理,硝化菌,反硝化菌和聚磷菌在有機負荷、污泥齡和碳源需求上存在著矛盾和競爭,很難在同一系統中獲得氮、磷的高效去除,需要投加外部碳源,大幅度增加了污水處理的成本和能耗。
本發明提供了一種內部碳源優化利用的AAO污水處理工藝,該工藝根據污水原水中N和P的含量不同,對多點進水量的分配比以及內外回流比進行調節,實現各個工藝段不同的碳源需求,在保證除磷脫氮效果的同時實現降低處理能耗及成本的目的。
為了實現上述目的,本發明采用的技術方案是這樣的,一種內部碳源優化利用的AAO污水處理工藝,包括如下步驟:
1)經過處理的污水采用分點進水,進水點分別為預缺氧區、厭氧區和缺氧區,預進入預缺氧區的污水分量和沉淀池回流的污泥首先進入預缺氧區;(2)預缺氧區的混合液出流與預進入厭氧區的污水分量一起進入厭氧區;3)厭氧區的混合液出流與預進入缺氧區的污水分量以及好氧區回流的混合液一起進入缺氧區;4)缺氧區的混合液出流進入好氧區;5)好氧區的混合液出流部分回流至缺氧區,另一部分進入沉淀池進行泥水分離,沉淀下來的污泥全部或部分回流到預缺氧區,剩余的污泥排放,沉淀后的出水排放;
其中,當污水中碳氮比小于4.5,碳磷比大于17時,經過處理的污水進入預缺氧區、厭氧區和缺氧區的配比為1:2:7,沉淀池的污泥回流至預缺氧區的外回流比為75%-100%;好氧區的混合液回流進入缺氧區的內回流比為200%-250%。
當污水原水中種碳氮比大于4.5,碳磷比小于17時,經過處理的污水進入預缺氧區、厭氧區和缺氧區的配比為1:4:5,沉淀池的污泥回流至預缺氧區的外回流比為60%-75%;好氧區的混合液回流進入缺氧區的內回流比為150%-200%。
當污水中碳氮比小于4.5,碳磷比大于17時,優選地,沉淀池的污泥回流至預缺氧區的外回流比為100%;好氧區的混合液回流進入缺氧區的內回流比為250%。
當污水原水中種碳氮比大于4.5,碳磷比小于17時,優選地,沉淀池的污泥回流至預缺氧區的外回流比為75%;好氧區的混合液回流進入缺氧區的內回流比為200%。
本實施例中,外回流比指的是沉淀池回流的污泥:經過處理的污水的進水的流量比;外回流比指的是好氧區回流的混合液:經過處理的污水的進水的流量比。
有益效果:該工藝根據污水原水中N和P的含量不同,對多點進水量的分配比以及內外回流比進行調節,實現各個工藝段不同的碳源需求,在保證除磷脫氮效果的同時實現降低處理能耗及成本的目的。

污水處理設備聯系方式:
銷售熱線:010-8022-5898
手機號碼:186-1009-4262